各参赛单位、参赛作者:
由福建省工业和信息化厅、泉州市人民政府指导的,泉州市丰泽区人民政府、泉州市工业和信息化局、泉州市人力资源和社会保障局、泉州市总工会主办的泉州市第二届“刺桐杯”国际设计大赛,在首届大赛,31个国家参与征集10733件设计作品的基础上,继往开来,持续推动泉州“制造赋能”向“设计赋能”拓展。大赛设有百万奖金,配套人才政策、落地服务等六大福利。在征集期内共收到全球设计作品12106件,企业、机构、院校、个人及团队参赛热情高涨。
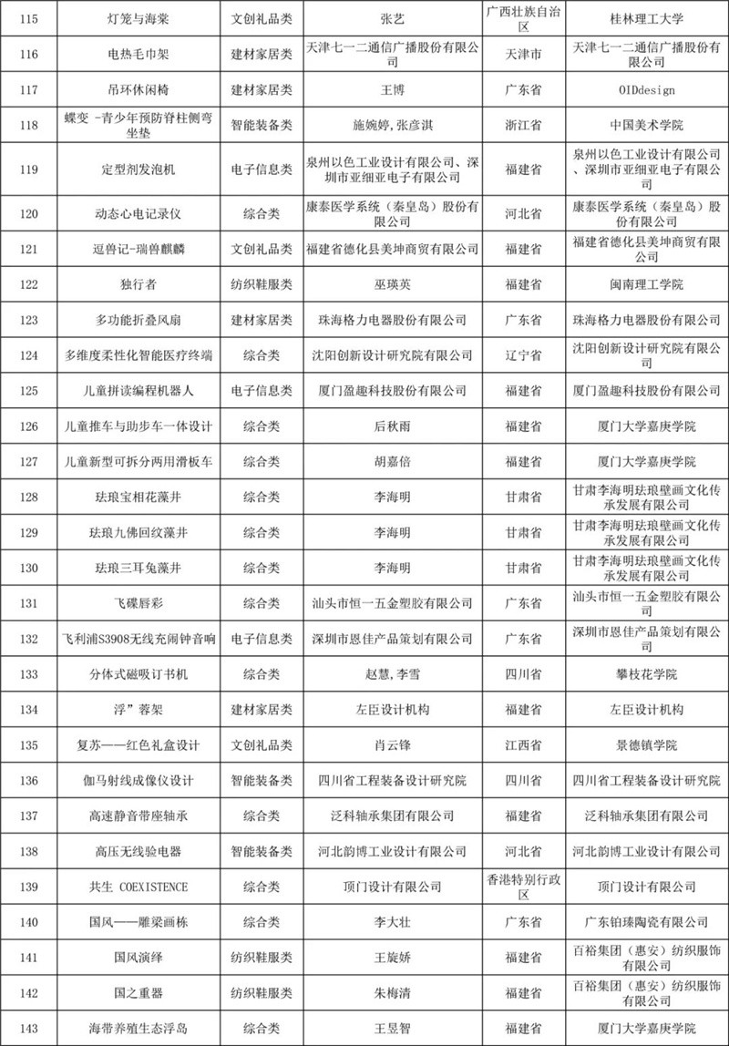
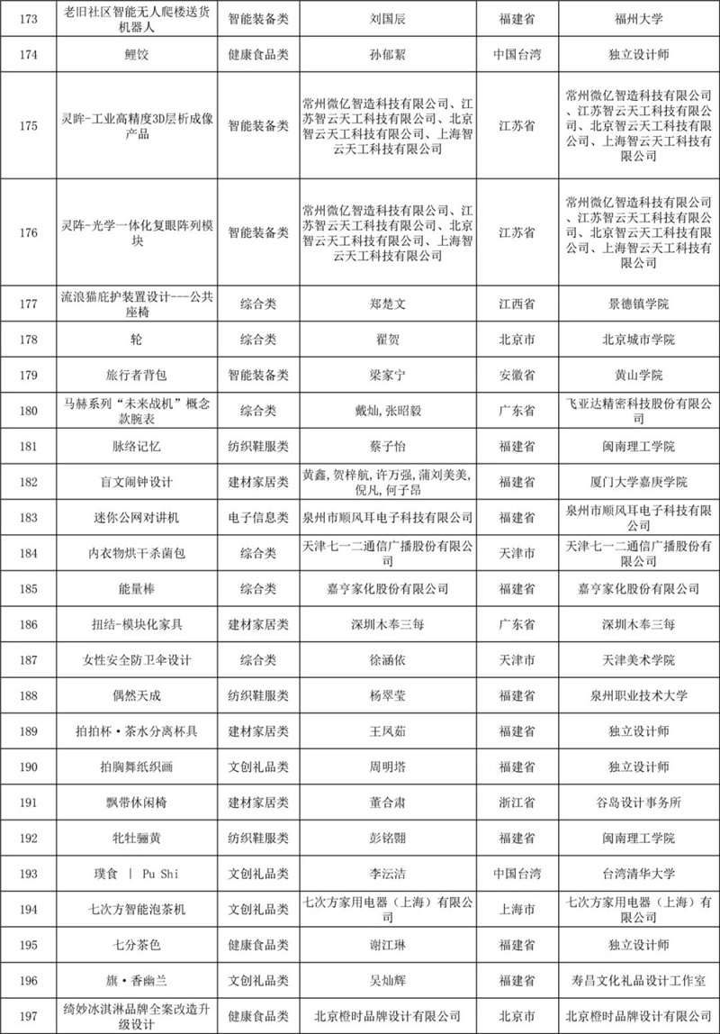
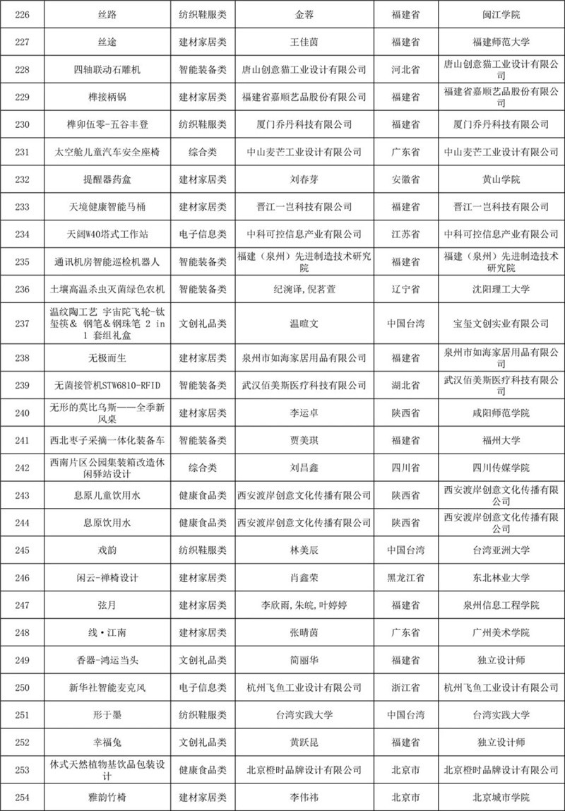
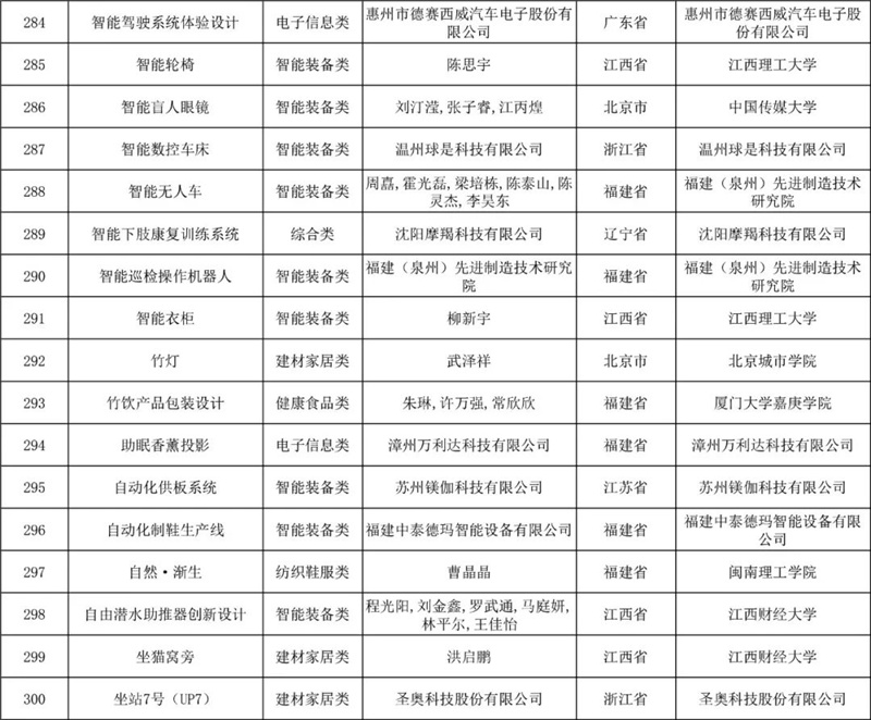
经专家初评,评选出产品组、概念组两个组别初评入围作品各300件,共计600件作品,其中大陆初评入围作品495件,港澳台初评入围作品76件,国外初评入围作品29件,初评入围作品覆盖46个国家或地区。
现将初评结果予以公布,入围作品名单详见下方。
泉州市第二届“刺桐杯”
国际设计大赛组委会
2023年10月14日
Dear all participants:
The 2ND Quanzhou Zayton Cup International Design Competition, guided by the Fujian Provincial Department of Industry and Information Technology and the Quanzhou Municipal People's Government, and hosted by the Quanzhou City Fengze District People's Government, Quanzhou City Industrial and Information Technology Bureau, Quanzhou City Human Resources and Social Security Bureau, and Quanzhou City General Labor Union, is a continued effort to promote the shift from "manufacturing empowerment" to "design empowerment" in Quanzhou. In the first edition of the competition, 31 countries participated, submitting a total of 10,733 design entries.
This year's competition features a one-million-dollar prize pool and offers six major benefits, including talent policies and on-site services. During the collection period, a total of 12,106 design entries were received from around the world, and there was a high level of enthusiasm from businesses, institutions, schools, individuals, and teams.
Now, we are pleased to announce the results of the initial evaluation. Please see the list of entries that have advanced to the next stage below.
Competition Organizing Committee
14th,October,2023
注:
1.各组别作品根据名称拼音或英文首字母依次排序,数字及其他符号放最前面,顺序不代表排名。
2.为方便检索,各位参赛者可点击文末阅读原文下载初评入围作品名单PDF文件自行进行检索。
Remarks:
1.The list is sorted by the first letter of Chinese Pinyin or English words of works name.Works name containing numbers or other characters are listed first. but this does not represent the ranking based on scores.
2.For the convenience of retrieval, participants can click on the end of the article to download the PDF file of the preliminary shortlisted works for self-search.












*以上顺序不代表排名
The above order does not represent ranking











*以上顺序不代表排名
The above order does not represent ranking


组织机构
指导单位
福建省工业和信息化厅
泉州市人民政府
主办单位
泉州市丰泽区人民政府
泉州市工业和信息化局
泉州市人力资源和社会保障局
泉州市总工会
承办单位
泉州市丰泽区工业信息化和科技局
泉州市工业设计协会
协办单位
泉州市市场监督管理局
泉州市人民政府台港澳事务办公室
支持单位
泉州市各县(市、区)工信(工信科技、工信商务)局
泉州开发区科经局
台商投资区科经局
合作单位
世界设计组织(WDO)
中欧国际设计文化协会(CEIDA)
